Got Questions About MEP Consulting?
Your quick and clear guide to understanding the role, skills, and responsibilities of MEP consultants.
What do MEP Consultants do?
MEP Consultants plan, design, and oversee the installation of mechanical, electrical, and plumbing systems in buildings. They ensure these systems are energy-efficient, compliant with regulations, and meet client requirements.
What is the full form of MEP?
MEP stands for Mechanical, Electrical, and Plumbing. These are the three key systems essential to building functionality and occupant comfort.
What skills are required to be an MEP Consultant?
An MEP Consultant needs strong technical knowledge, problem-solving abilities, teamwork, communication, and proficiency in design tools. Project management and attention to detail are also important.
What is the difference between MEP Consultants & MEP Contractors?
Consultants design and plan MEP systems while ensuring compliance. Contractors implement the design by executing the installation and construction work on-site.
What are the activities MEP Consultants do?
They create designs, perform load calculations, select equipment, conduct site inspections, and coordinate between disciplines. They also help in commissioning and documentation.
What qualification is required to be an MEP Consultant?
A degree in mechanical, electrical, or civil/plumbing engineering is usually required. Additional certifications in building systems and design software can be beneficial.
How much experience is required to be an MEP Consultant?
Typically, 5–10 years of experience is expected to become a fully independent MEP Consultant. Entry-level roles require less, but growth depends on skills and exposure.
Do MEP Consultants design electrical loads?
Yes, they calculate and plan the electrical load requirements of a building. This ensures proper sizing of transformers, panels, and backup systems.
Do MEP Consultants design heat loads?
Yes, they calculate the heat load to determine HVAC system requirements. It ensures indoor thermal comfort and energy efficiency.
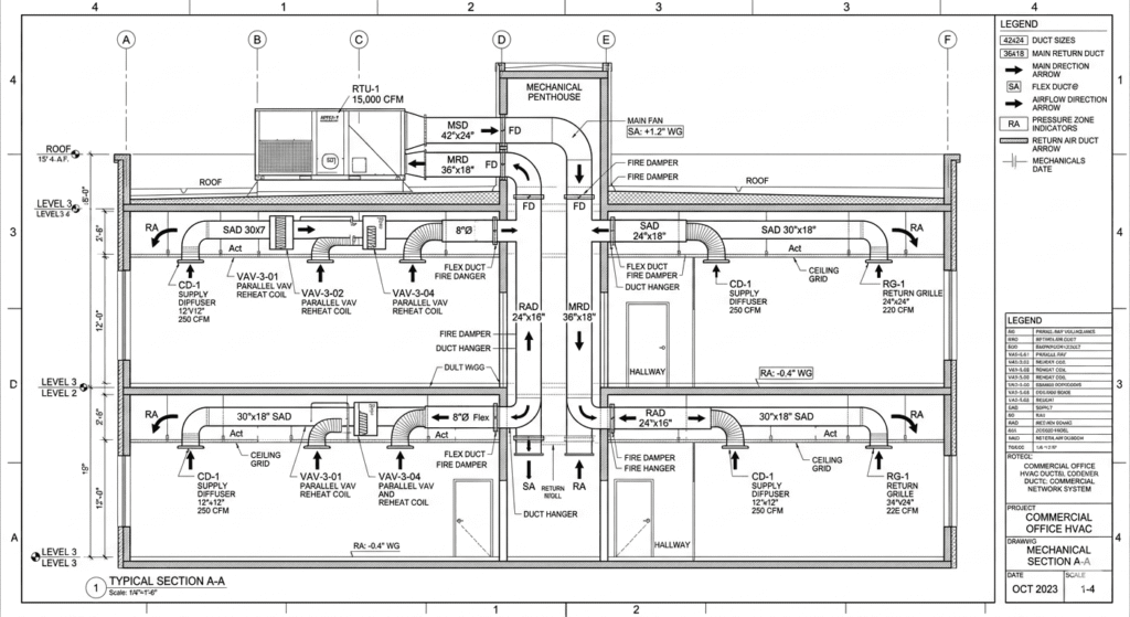
Do MEP Consultants design HVAC ducts?
Yes, they design duct layouts for proper air distribution and ventilation. It includes sizing, routing, and material specification.
Do MEP Consultants design cable sizing?
Yes, they calculate cable sizes based on load, length, and safety factors. Proper sizing prevents overheating and ensures system reliability.
Do MEP Consultants design transformer capacity?
Yes, they determine transformer size based on total building load. It ensures efficient power distribution and avoids overloading.
Do MEP Consultants design DG capacity?
Yes, they calculate the capacity of diesel generators to serve as backup. This includes essential and non-essential load distribution.
Do MEP Consultants design switchgear?
Yes, they specify and design switchgear systems for power control and safety. It includes selection of breakers, panels, and protective devices.
Do MEP Consultants design control panels?
Yes, they design control panels for HVAC, fire systems, and automation. It involves defining control logic and layout of electrical components.
What software tools do MEP Consultants use?
MEP consultants use various software tools such as AutoCAD, Revit MEP, Navisworks, ETAP, HAP (for HVAC load), Dialux (for lighting design), and Pipe Flow Expert to design and analyze building systems.
What codes and standards do MEP Consultants follow?
MEP consultants follow national and international codes such as NBC (National Building Code of India), ASHRAE, NFPA, NEC, IS codes, and local municipal guidelines for compliance and safety.
What is value engineering in MEP design?
Value engineering involves optimizing MEP system designs to improve functionality, reduce costs, and increase efficiency without compromising quality or performance.
How do MEP Consultants coordinate with other disciplines?
They collaborate with architects, civil engineers, structural engineers, and contractors using BIM (Building Information Modeling) tools to avoid clashes and ensure integrated design.
What is BIM and how is it used in MEP?
BIM (Building Information Modeling) is a digital representation of the building. MEP consultants use BIM for 3D modeling, clash detection, scheduling, and efficient collaboration during design and construction phases.
What is a load schedule in electrical design?
A load schedule is a detailed table showing the estimated electrical load (in kW or kVA) for each circuit or distribution board, helping in sizing cables, transformers, and generators.
Do MEP Consultants perform site supervision?
Yes, MEP consultants often perform site supervision to ensure the installation of systems is according to approved designs and standards.
What is HVAC zoning and do MEP Consultants design it?
HVAC zoning involves dividing a building into separate areas (zones) for independent temperature control. MEP consultants design zoning to enhance comfort and energy efficiency.
What is an MEP coordination drawing?
An MEP coordination drawing is a combined layout showing all MEP services in one drawing to identify and resolve spatial conflicts before construction begins.
How do MEP Consultants ensure energy efficiency?
They incorporate energy-efficient equipment, passive design strategies, and systems like VFDs, energy recovery units, LED lighting, and smart control systems.
Why is integrated MEP design crucial for energy-efficient residential buildings?
Integrated MEP design ensures that mechanical, electrical, and plumbing systems are planned cohesively from the start, reducing design conflicts, optimizing space, and improving overall energy performance. In residential buildings, this leads to smarter HVAC zoning, reduced electrical loads, efficient water usage, and lower utility costs—while maintaining occupant comfort and adhering to green building standards.
Do MEP Consultants design sewage lines?
Yes, they plan the routing, slope, and size of sewage pipelines. This ensures efficient wastewater disposal in compliance with standards.
Do MEP Consultants design internal & external plumbing?
Yes, they design water supply and drainage systems inside and outside buildings. It includes pipe layout, sizing, and pressure balancing.
Do MEP Consultants design fire sprinkler systems?
Yes, they design fire sprinkler layouts for building safety. It involves pressure calculations, head spacing, and code compliance.
Do MEP Consultants design public address systems?
Yes, they design PA systems for announcements and emergency alerts. It includes speaker placement, cabling, and integration with alarms.
Do MEP Consultants design firefighting systems?
Yes, they design hydrants, pumps, sprinklers, and detection systems. The design ensures fire safety as per national or international codes.
How to become a professional MEP Consultant?
Earn a relevant engineering degree, gain work experience in MEP roles, and learn design software. Certifications and continuous learning are key to advancement.
Is innovation required to be an MEP Consultant?
Yes, innovation helps in designing energy-efficient, cost-effective, and sustainable systems. It also improves performance and reduces environmental impact.
Do MEP Consultants conduct technical audits?
Yes, they audit systems for performance, compliance, and faults. It helps identify design or installation issues before final handover.
What is a technical audit in MEP?
It’s a detailed review of installed systems against the design. The audit checks safety, functionality, and compliance with standards.
What is as-built documentation?
It refers to updated drawings and documents reflecting actual installations. These are submitted after project completion for future reference.
What does as-built documentation in MEP include?
It includes final MEP layouts, material specs, cable routes, pipe sizes, and system modifications. These documents support maintenance and upgrades.
How to do technical handover for MEP services?
Far far away, behind the word mountains, far from the countries Vokalia and Consonantia, there live the blind texts. Separated they live in Bookmarksgrove right at the coast
How to check measurements in MEP services?
Use calibrated tools to compare actual installation with design drawings. Ensure tolerances are within acceptable limits.
How to do billing for MEP services?
Billing is done based on milestones, work completed, and BOQ. It often includes labor, material, and service charges.
Do MEP Consultants do lighting design?
Yes, they design lighting layouts based on functionality and aesthetics. It includes fixture selection, lux level calculation, and energy efficiency.
What is green building design in MEP?
Green MEP design focuses on sustainability, water and energy conservation, use of renewable resources, and compliance with green building certifications like LEED or IGBC.
Do MEP Consultants assist with building certifications like LEED?
Yes, MEP consultants support the documentation and design requirements needed to achieve certifications such as LEED, GRIHA, or IGBC.
What are shop drawings in MEP?
Shop drawings are detailed drawings created by contractors based on consultant designs. They show how MEP systems will be fabricated and installed on-site.
What is MEP system commissioning?
Commissioning is the process of testing and verifying that all MEP systems are installed, calibrated, and functioning as intended before project handover.
Do MEP Consultants provide post-construction services?
Yes, post-construction services can include system commissioning, performance verification, maintenance planning, and technical training for facility staff.
What is the role of an MEP Consultant in renovation projects?
In renovation projects, MEP consultants assess existing systems, identify upgrade opportunities, ensure code compliance, and redesign systems to meet new requirements.
How do MEP Consultants handle system redundancy?
They design redundant systems (like dual power supplies, backup pumps, or standby generators) to ensure critical operations continue during failure or maintenance.
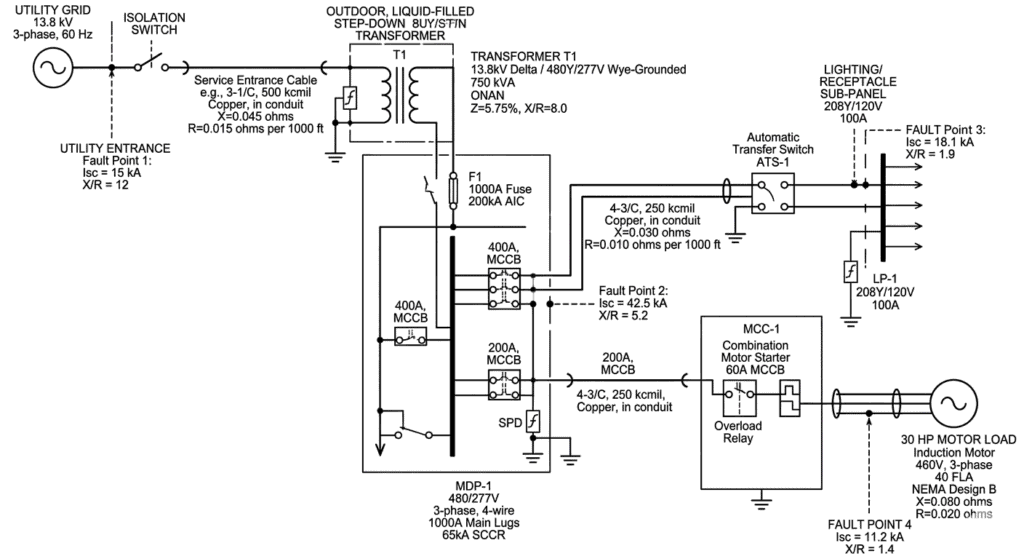
What is the difference between single-line and schematic diagrams?
A single-line diagram simplifies the representation of electrical circuits, while schematic diagrams show detailed interconnections of components and devices.
Do MEP Consultants deal with acoustic and ventilation design?
Yes, especially in specialized buildings like theaters, hospitals, and studios. They design systems to manage air quality and sound control within specified standards.
How do MEP Consultants manage cost estimation?
They prepare BOQs (Bill of Quantities), analyze material and labor costs, and provide accurate cost estimates based on design and market trends.





